डिजिटल मार्केटिंग सीखने की 2025 की कम्पलीट गाइड। जानें टॉप 10 प्लेटफॉर्म्स, फ्री सर्टिफिकेशन और स्टेप-बाय-स्टेप रोडमैप। Beginner से Expert बनें!
परिचय: डिजिटल मार्केटिंग की अहमियत :
आज के डिजिटल दौर में डिजिटल मार्केटिंग सिर्फ एक स्किल नहीं, बल्कि हर प्रोफेशनल की जरूरत बन चुकी है। चाहे आप स्टूडेंट हों, फ्रीलांसर हों या बिजनेस ओनर, डिजिटल मार्केटिंग की नॉलेज के बिना आप प्रतिस्पर्धा में पीछे रह जाएंगे।
यह गाइड आपको 2025 के लिए टॉप 10 प्लेटफॉर्म्स के साथ स्टेप-बाय-स्टेप लर्निंग पाथ देगी। हमने EEAT गाइडलाइन्स को फॉलो किया है:
एक्सपर्टीज: इंडस्ट्री एक्सपर्ट्स और रिसोर्सेज से वेरिफाइड कंटेंट
अथॉरिटी:इंडस्ट्री-रिकग्नाइज्ड सर्टिफिकेशन और प्लेटफॉर्म्स
ट्रस्टवर्थिनेस:एक्यूरेट और अप-टू-डेट इनफार्मेशन
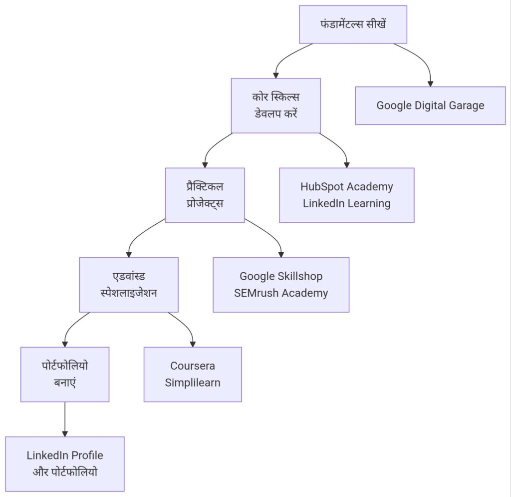
डिजिटल मार्केटिंग लर्निंग रोडमैप 2025:

टॉप 10 डिजिटल मार्केटिंग प्लेटफॉर्म्स 2025
1. Google Digital Garage
· फीचर्स: डिजिटल मार्केटिंग बेसिक्स, SEO, SEM, डेटा एनालिटिक्स
· सर्टिफिकेशन: Google सर्टिफाइड (फ्री)
· बेस्ट फॉर: बिल्कुल शुरुआती
· प्रो टिप: “Fundamentals of Digital Marketing” कोर्स से शुरुआत करें
2. Coursera (Google & Meta Professional Certificates)
· फीचर्स: प्रोफेशनल सर्टिफिकेट प्रोग्राम, रियल-वर्ल्ड प्रोजेक्ट्स
· सर्टिफिकेशन: यूनिवर्सिटी/कंपनी सर्टिफाइड
· बेस्ट फॉर: करियर-स्विचर्स और एडवांस्ड लर्नर्स
· प्रो टिप: Google Digital Marketing & E-commerce Certificate लें
3. HubSpot Academy
· फीचर्स: इनबाउंड मार्केटिंग, SEO, ईमेल मार्केटिंग
· सर्टिफिकेशन: इंडस्ट्री-रिकग्नाइज्ड (फ्री)
· बेस्ट फॉर: मार्केटिंग प्रोफेशनल्स
· विजुअल आइडिया:
Lead Generation → Email Workflows → Conversion Tracking
4. LinkedIn Learning
· फीचर्स: प्रोफेशनल स्किल डेवलपमेंट कोर्सेज
· सर्टिफिकेशन: LinkedIn सर्टिफिकेट
· बेस्ट फॉर: नेटवर्किंग और करियर ग्रोथ
· प्रो टिप: सर्टिफिकेट्स को प्रोफाइल पर ऐड करें
5. Simplilearn
· फीचर्स: फुल-स्टैक डिजिटल मार्केटिंग मास्टर प्रोग्राम
· सर्टिफिकेशन: इंडस्ट्री-रिकग्नाइज्ड
· बेस्ट फॉर: कॉम्प्रीहेंसिव सर्टिफिकेशन चाहने वाले
6. SEMrush Academy
· फीचर्स: SEO, SEM, कंटेंट मार्केटिंग (प्रैक्टिकल)
· सर्टिफिकेशन: SEMrush सर्टिफिकेट (फ्री)
· बेस्ट फॉर: SEO/SEM एंथूजियस्ट्स
· प्रो टिप: SEO Fundamentals कोर्स से शुरुआत करें
7. Google Skillshop
· फीचर्स: Google Ads, Analytics, Marketing Platform
· सर्टिफिकेशन: Google सर्टिफाइड (फ्री)
· बेस्ट फॉर: Google टूल्स में स्पेशलाइजेशन
8. Udemy
· फीचर्स: विशिष्ट स्किल्स पर हज़ारों कोर्सेज
· सर्टिफिकेशन: कम्प्लीशन सर्टिफिकेट
· बेस्ट फॉर: बजट-कॉन्शियस लर्नर्स
· प्रो टिप: हाई-रेटेड इंस्ट्रक्टर्स के कोर्स चुनें
9. Meta Blueprint
· फीचर्स: Facebook & Instagram एडवरटाइजिंग
· सर्टिफिकेशन: Meta सर्टिफाइड
· बेस्ट फॉर: सोशल मीडिया मार्केटिंग स्पेशलिस्ट
10. Content Marketing Institute
· फीचर्स: कंटेंट मार्केटिंग, ब्लॉगिंग, स्ट्रैटेजी
· सर्टिफिकेशन: CMI सर्टिफिकेट
· बेस्ट फॉर: कंटेंट क्रिएटर्स और ब्लॉगर्स
प्लेटफॉर्म कम्पेरिजन चार्ट :
1. Goal सेट करें:
● करियर गोल डिसाइड करें (जॉब, फ्रीलांसिंग, बिजनेस)
● स्पेशलाइजेशन चुनें (SEO, SEM, सोशल मीडिया)
2. Learning प्लान बनाएं:
● 2-3 प्लेटफॉर्म्स से शुरुआत करें
● रोज 1-2 घंटे डेडिकेट करें
● वीकली टारगेट सेट करें
3. Practical प्रोजेक्ट्स:
● पर्सनल ब्लॉग/वेबसाइट बनाएं
● छोटे एड कैंपेन चलाएं
● Google Analytics इंस्टॉल करें
4. पोर्टफोलियो बनाएं:
● सभी सर्टिफिकेट्स LinkedIn पर ऐड करें
● केस स्टडीज और रिजल्ट्स शोकेस करें
5. अपडेटेड रहें:
● इंडस्ट्री ब्लॉग्स फॉलो करें (Moz, HubSpot, SEMrush)
● वेबिनार्स अटेंड करें
FAQ – अक्सर पूछे जाने वाले सवाल :
Q1: बिगिनर के लिए सबसे बेस्ट प्लेटफॉर्म कौन सा है?
A1:Google Digital Garage और HubSpot Academy बिगिनर्स के लिए परफेक्ट हैं।
Q2: क्या फ्री कोर्सेज से जॉब मिल सकती है?
A2:हाँ, अगर प्रैक्टिकल प्रोजेक्ट्स और पोर्टफोलियो के साथ सीखें।
Q3: कौन से सर्टिफिकेशन सबसे वैल्यूएबल हैं?
A3:Google, Meta और HubSpot के सर्टिफिकेशन इंडस्ट्री में सबसे ज्यादा मान्य हैं।
Q4: कितने समय में डिजिटल मार्केटिंग सीख सकते हैं?
A4:बेसिक्स: 2-3 महीने, एडवांस्ड स्किल्स: 6-8 महीने।
कंक्लूजन और एक्शन स्टेप्स :
डिजिटल मार्केटिंग सीखना 2025 में पहले से ज्यादा आसान और एक्सेसिबल है। ऊपर दिए गए प्लेटफॉर्म्स और स्टेप-बाय-स्टेप गाइड से आप बिगिनर से एक्सपर्ट तक का सफर तय कर सकते हैं।
आपका एक्शन प्लान:
- आज ही Google Digital Garage में एनरोल करें
- वीकली स्टडी शेड्यूल बनाएं
- पहला प्रैक्टिकल प्रोजेक्ट शुरू करें
- सर्टिफिकेट्स LinkedIn पर ऐड करें
याद रखें: डिजिटल मार्केटिंग में कंसिस्टेंसी > पर्फेक्शन। शुरुआत करें, लगातार सीखें और प्रैक्टिस करते रहें।